推薦新聞
聯系我們
座機:027-87580888
手機:18971233215
傳真:027-87580883
郵箱:[email protected]
地址: 武漢市洪山區魯磨路388號中國地質大學校內(武漢)
地熱科普-
零碳福利已上線!地熱能+綜合能源,省錢又環保,普通人也能輕松享
- 2026-04-08 地熱能 零碳 綜合能源
-
中國地熱產業發展的核心挑戰
- 2026-03-24 地熱產業 中國 地熱資源
-
中國地熱產業發展報告2025
- 2026-03-24 地熱產業 淺層地熱能 中深層地熱能 清潔供暖 地熱+ 地熱供暖
-
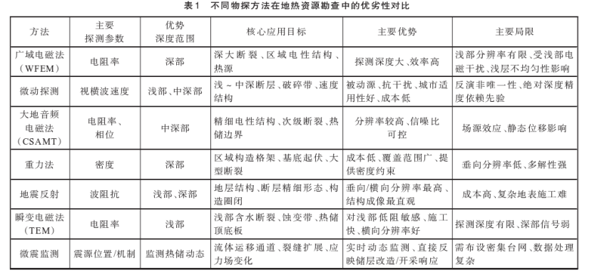
綜合物探方法在地熱資源勘查中的應用
- 2025-12-24 綜合物探技術 物探 地熱資源勘查 綜合物探
-
邁向“十五五”:中國溫泉文旅的高質量發展與創新路徑
- 2025-11-14 十五五 溫泉文旅 文旅 溫泉 溫泉+
-
我國地熱能利用路徑研究及前景分析
- 2025-11-11 地熱能利用 清潔能源 地熱能 地熱發電
-
看懂溫泉旅游:從怎么開到怎么賺,一篇說透新業態
- 2025-11-07 溫泉 溫泉旅游 溫泉+
-
為什么說東北“需要”地熱溫泉?
- 2025-11-03 東北地區 地熱溫泉 溫泉+
-
承德溫泉產業的創新探索與未來發展
- 2025-09-17 承德 溫泉產業
-
“雙碳”目標推進 政策支持、技術進步和市場需求共同推動地熱能發展
- 2025-07-03 地熱能 地熱資源 “雙碳” 地熱能開發








